您现在的位置是:首页 > 新闻资讯网站首页新闻资讯
关于2020年度中国化工学会科学技术奖评选结果的公示
根据《中国化工学会科学技术奖管理办法》有关规定,中国化工学会于2020年1月启动了2020年度中国化工学会科学技术奖的推荐工作。经有...
根据《中国化工学会科学技术奖管理办法》有关规定,中国化工学会于2020年1月启动了2020年度中国化工学会科学技术奖的推荐工作。经有关单位推荐、形式审查、专家初评和会议评审等程序,评选出2020年度中国化工学会科学技术奖共计35项:“科技进步奖”12项,其中一等奖2项、二等奖5项、三等奖5项;“技术发明奖”6项,其中一等奖2项、二等奖4项;“基础研究成果奖”17项,其中一等奖8项、二等奖9项。
现将拟授奖项目予以公示,公示期为2020年7月29日至8月15日。如有异议,请在公示期内以书面形式反馈至中国化工学会,并提供必要的证明文件。个人提出异议的,应在书面异议材料上签署真实姓名,注明联系方式;单位提出异议的,应在异议材料上加盖本单位公章。逾期不再受理。
联系人:
任云峰 010-64438624,13810105416,renyf@ciesc.cn
中国化工学会
2020年7月29日
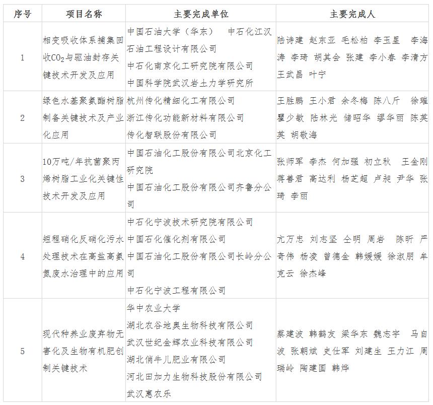
2020年度中国化工学会科学技术奖拟授奖项目
科技进步奖一等奖

科技进步奖二等奖

科技进步奖三等奖

技术发明奖一等奖

技术发明奖二等奖

基础研究成果奖一等奖

基础研究成果奖二等奖

