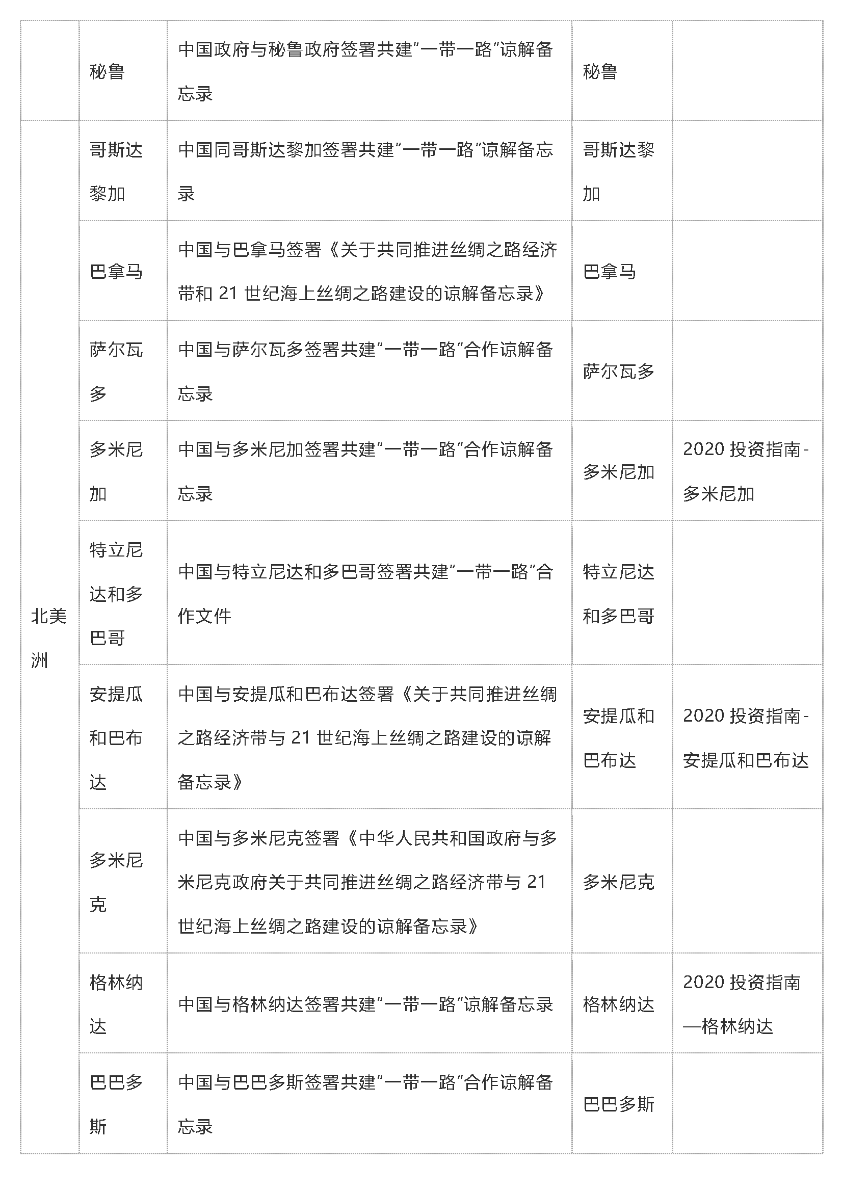
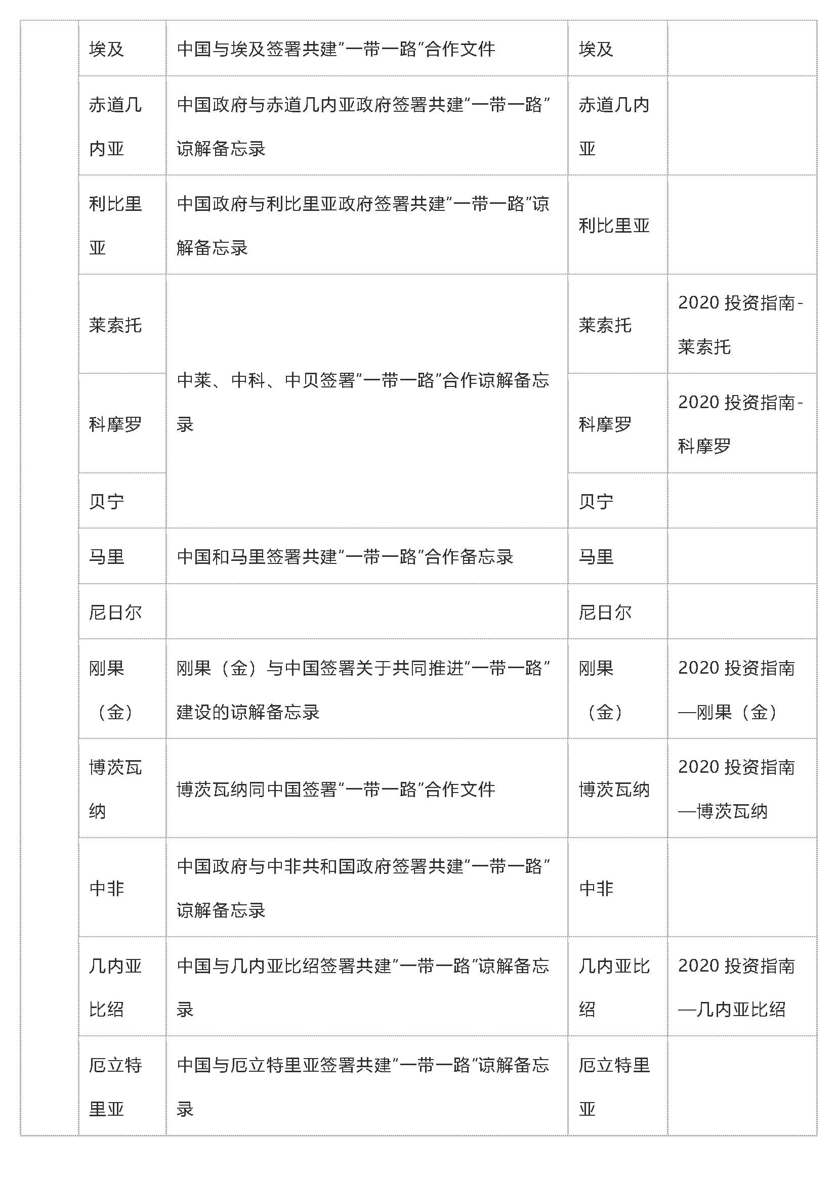
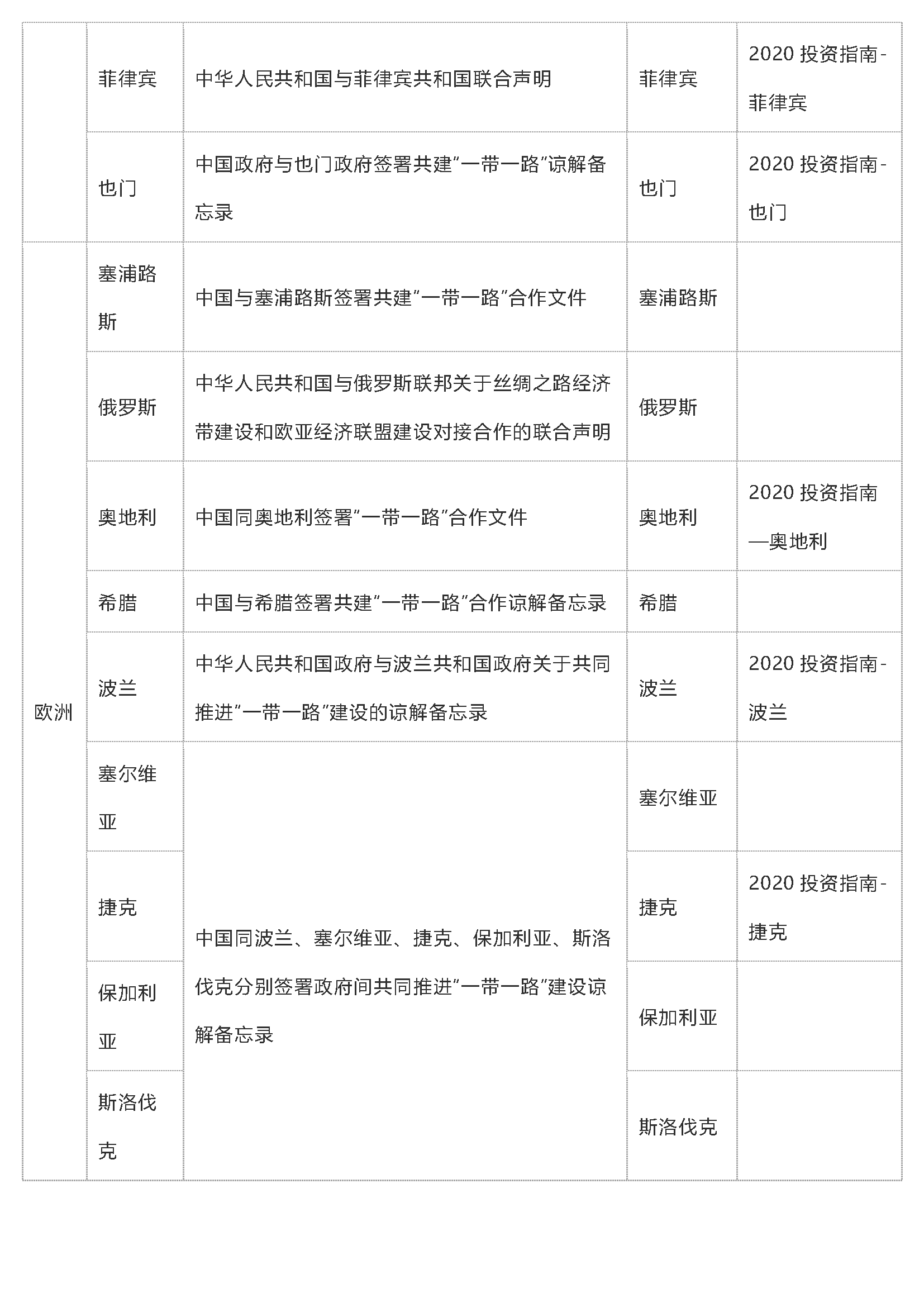
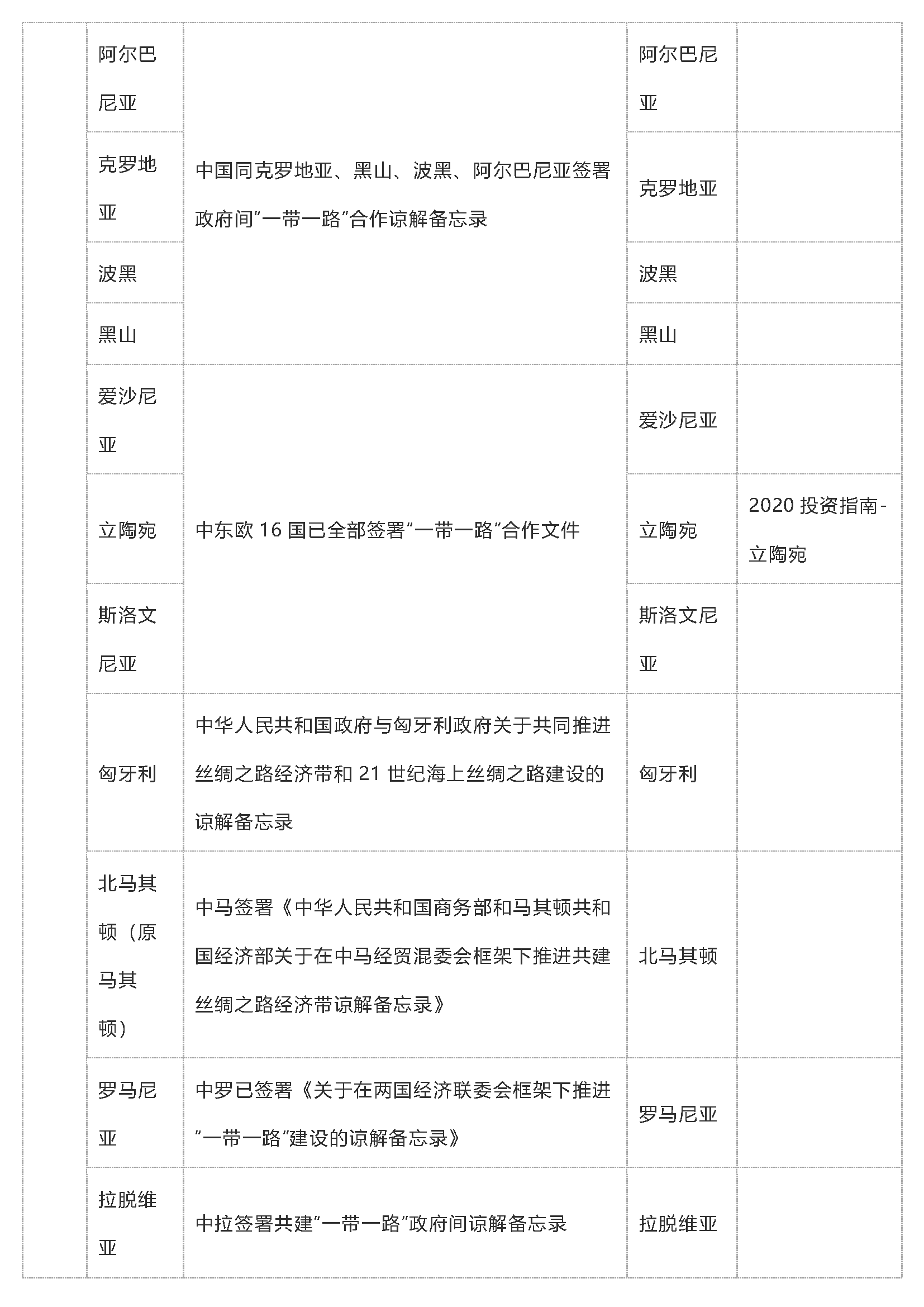
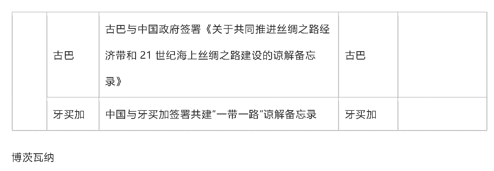
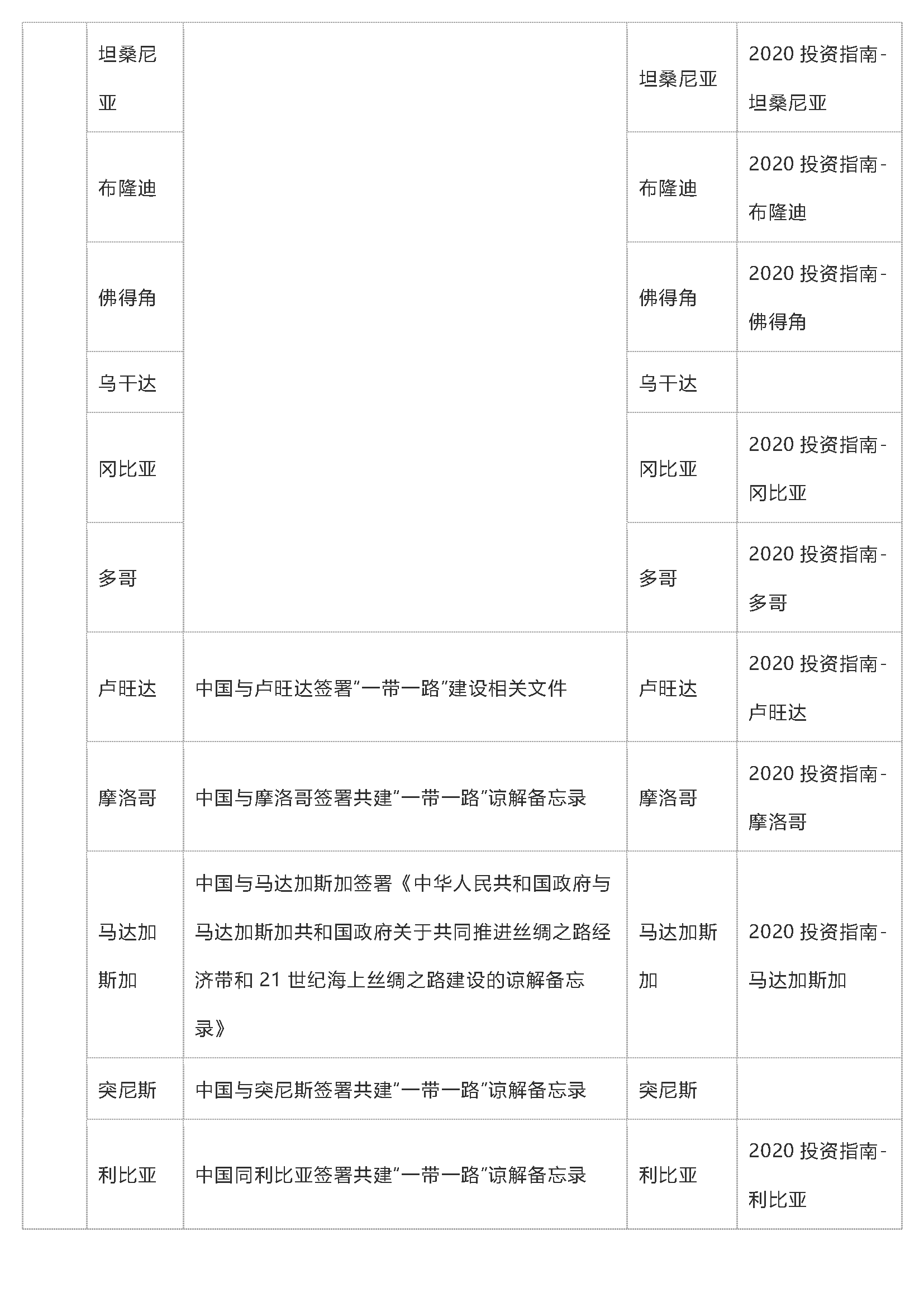
您现在的位置是:首页 > 新闻资讯网站首页新闻资讯 已同中国签订共建“一带一路”合作文件的国家一览 管理员 2022-02-10 截至2021年11月29日,中国已经同143个国家和32个国际组织签署200余份共建“一带一路”合作文件。 截至2021年11月29日,中国已经同143个国家和32个国际组织签署200余份共建“一带一路”合作文件。 TAG: 无标签 上一篇:260亿元项目开工,500亿元项目签约!恒力大手笔投资大连 下一篇:新春开门红!我国首次深水犁式挖沟机海试成功 相关文章 特别推荐 【火爆出炉】CSSOPE 2025 全球采购对接会排期表 阅读 全球氢能项目大汇总,快来点击索要 阅读 随机推荐 中石化集团公司召开2023年物资工作会议 中国化学工程集团在俄罗斯市场深度与广度并重 2020-03-13 09:19:07 【项目进展】中科炼化一体化项目正式投产 | 英威达40... 2020-06-17 09:48:42 联合创新 共赢未来 中圣科技再获万华化学“金牌战略... 2023-11-13 08:50:07 张化机承制惠生工程海外PDH项目核心设备顺利交付 2024-06-15 14:21:54 点击排行 中方是否准备增购俄石油天然气?中国驻俄大使还回答了... 意大利塞班( SAIPEM)油气项目及采购计划:CSSOPE 为你解读 2019-03-14 15:21:04 集团公司召开2019年HSSE工作视频会议 2019-01-04 18:12:57 石油党员党建信息化平台交纳党费上亿元 2019-01-11 16:33:49 中国石油2022年集中采购招标公告 2022-02-11 20:43:22 标签 会议 中国石化新闻网 中国石油新闻中心 转载 原创 关注我们