您现在的位置是:首页 > 供求信息 > 求购信息网站首页求购信息
烟台港西港区液化天然气(LNG)项目配套码头工程总承包招标公告
1. 招标条件2. 项目概况与招标范围3. 投标人资格要求 4. 招标文件的获取5.投标文件的递交6. 补充信息7. 联系方式
1. 招标条件

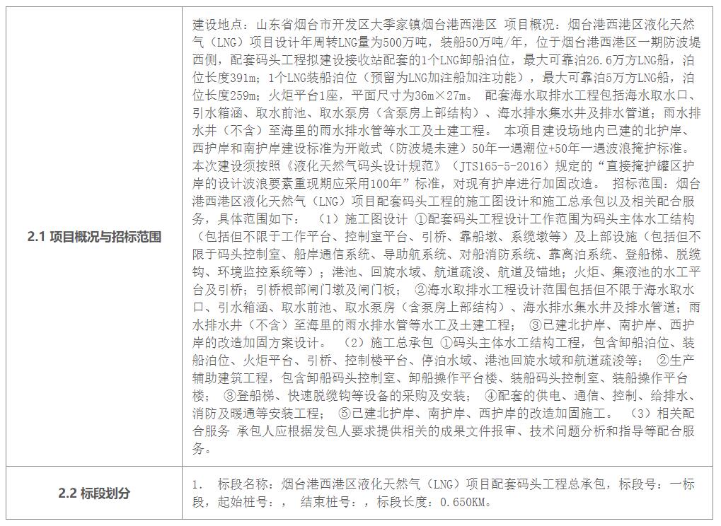
2. 项目概况与招标范围

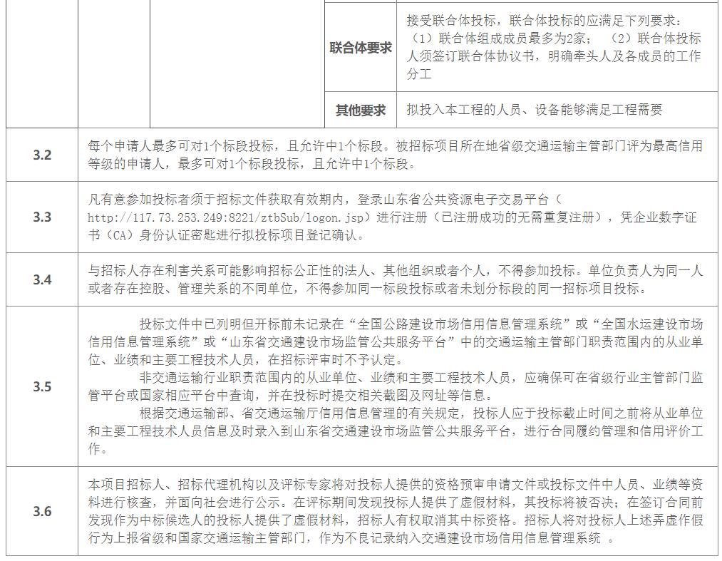
3. 投标人资格要求



4. 招标文件的获取

5.投标文件的递交

6. 补充信息

7. 联系方式

上一篇:最新采购需求推送
1. 招标条件

2. 项目概况与招标范围

3. 投标人资格要求



4. 招标文件的获取

5.投标文件的递交

6. 补充信息

7. 联系方式

上一篇:最新采购需求推送